近日,全国高等学校计算机教育研究会、教师教学发展研究国家级虚拟教研室和浙大城市学院高等教育数智评价研究中心联合发布普通高校大学生计算机类竞赛指数(本科,2026版,以下简称“2026版计算机类竞赛指数”)。

2026版计算机类竞赛指数中,其中包括杭州电子科技大学在内的12所全国高校的结果档次为A+。
获A+高校具体名单如下:

2026版计算机类竞赛指数共纳入31项竞赛,数据采集时间为2012年1月1日至2025年12月31日,共计14年282155条。
专家工作组构建了2026年计算机竞赛质量分析模型。该模型统筹分析31项指标数据,将竞赛分为五星至二星四个等级。为加强公益性引导,五星级竞赛必须为非收费赛事,星级结果是确定各竞赛项目权重的重要依据。
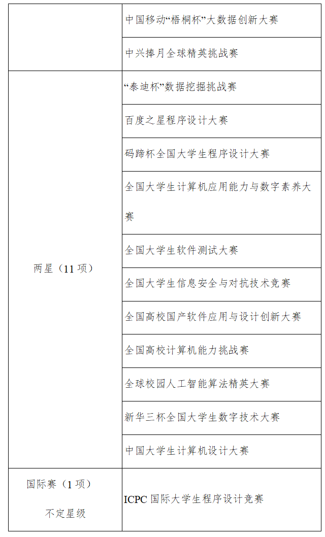
计算机类竞赛项目星级划分一览表如下:


近年来,我校在ACM国际大学生程序设计竞赛(ICPC)、中国大学生程序设计竞赛(CCPC)、中国高校计算机大赛-团体程序设计天梯赛、中国大学生服务外包创新创业大赛等计算类大赛中不断取得好成绩。
ACM国际大学生程序设计竞赛是世界上公认的规模最大、水平最高的全球性大学生程序设计竞赛,也是我校的王牌竞赛项目。我校8次入围全球总决赛,是唯一一所8次入围ACM全球总决赛的非“双一流”高校。2024年,我校参赛队在第十届中国大学生程序设计竞赛济南站和重庆站2次获得全国季军,我校女生队伍在CCPC女生专场中获得全国季军;2025年,在第11届中国大学生程序设计竞赛重庆赛区,我校队伍再次突破,获得全国亚军。在2024年和2025年的国际大学生程序设计竞赛和中国大学生程序设计竞赛中共获得金奖21枚,银奖36枚,铜奖22枚,综合成绩位居国内高校前列。在中国高校计算机大赛-团体程序设计天梯赛中,我校参赛团队连续多年位居全国前三名,该项竞赛计算每所高校全部30名队员的综合成绩,最能体现高校计算机教育的综合实力。除此之外,2026年初,在全球最大规模计算机编程竞赛TCS CodeVita第13届总决赛中,我校ACM队员周靖凯同学获得年度全球总冠军,一举刷新亚洲队伍在该项赛事的最好成绩。


我校在中国大学生服务外包创新创业大赛中也表现卓越,已连续 8 年荣获高校优秀组织奖,彰显强劲的创新创业育人实力。近三年,我校每年参赛团队均超120 支,区域赛及以上获奖比例稳定在 40%以上,参赛规模与获奖质量双高。在第十五届国赛中,我校斩获全国一等奖 1 项、二等奖 3 项、三等奖 22 项,A、B 类赛题获奖数位列全国第一;第十四届国赛中一等奖数量居全国高校第一,是全国唯一在企业命题类与创业实践类均获一等奖的高校。

我校一向重视学生科技竞赛,始终秉持竞赛育人理念,以计算机类竞赛为载体,加强跨学科竞赛团队建设,为国家培养更多高素质计算机领域创新人才贡献力量。











