杭电新闻
GENERAL NEWS
11月27日-29日,第六届中国教育后勤展览会在深圳会展中心举办,同期举办了中国教育后勤协会第二届第五次理事会,校园建设供需对接会暨“智慧校园•数字生活”校园服务商交流会,“科技赋能学生食堂安全管理”论坛,全国高校学生公寓管理服务高质量发展论坛,中国教育后勤协会学生公寓管理专业委员会主任秘书长会议、能源管理专业委员会主任秘书长会议、物业管理专业委员会2023年年会暨中国校园物业管理高质量发展论坛——校园物业绿色安全管理与新科技应用、民办院校后勤分会年会暨校园服务创新发展论坛、专家委员会2023年年会,2023广东高校后勤信息化建设研讨会等活动。我校副校长吕金海、后勤服务中心党委书记、主任王劲峰、副主任马超英及后勤相关行业部门代表参加了展会及相关会议。


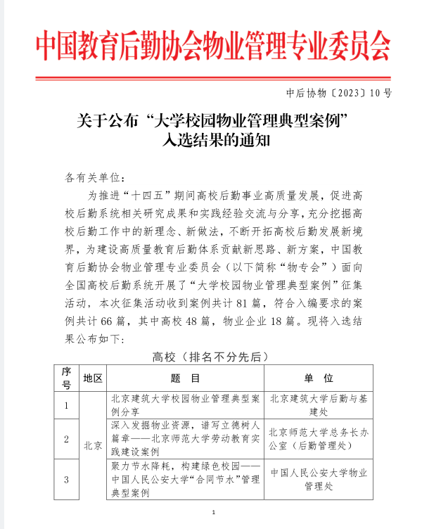
11月28日,“中国教育后勤协会物业管理专业委员会2023年年会暨中国校园物业管理高质量发展论坛”举办。会议总结了物专会2023年工作总结和2024年工作计划,发布了王劲峰参与编写的《高等学校物业服务费用测算规范》团体标准,公布了《大学校园物业管理典型案例》入选名单,由中心王劲峰、王术海、肖茜茜执笔的《杭州电子科技大学无废亚运(高校)创建工作》入选典型案例。王劲峰以《高校物业发展的新态势——以服务保障亚运会为例》在中国校园物业管理高质量发展论坛做主题演讲。


为推进“十四五”期间高校后勤事业高质量发展,促进高校后勤系统相关研究成果和实践经验交流与分享,充分挖掘高校后勤工作中的新理念、新做法,不断开拓高校后勤发展新境界,为建设高质量教育后勤体系贡献新思路、新方案,中国教育后勤协会物业管理专业委员会面向全国高校后勤系统开展了“大学校园物业管理典型案例”征集活动,本次征集活动收到案例共计81篇,符合入编要求的案例共计66篇,其中高校48篇,物业企业18篇。


